Genetics Concept Map Answers

Cell Transport Concept Map Answer Key Mrs. Derochers' Super Science Site

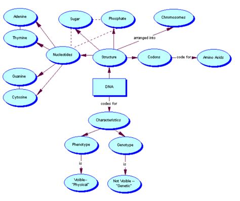
Genetics Concept Map Answers. Central dogma dna nucleus chromosome gene allele mrna transcription translation ribosome amino acid protein allele genotype phenotype. A genetic concept map helps in summarizing the information and categorizing genetics with its characteristics, inheritance, structures and store information.

Cell Transport Concept Map Answer Key Mrs. Derochers' Super Science Site
Cell Transport Concept Map Answer Key Mrs. Derochers' Super Science Site

Instead of assorting independently, the genes tend to stick. Make a concept map that connects and describes the following terms: The process in which dna turns into protein. Web genetic engineering concept map answer key 1. Students use the included word bank to fill in the concept map. When a polymerase copies dna and turns into mrna. When genes are very close together on the same chromosome, crossing over still occurs, but the outcome (in terms of gamete types produced) is different. Web 100% (47 ratings) transcribed image text: What are the different processes/steps in protein synthesis, and what are their names? Web genetic concept maps can be highly helpful in learning and revising everything about genetics.

When a polymerase copies dna and turns into mrna. More than two possible alleles for the trait; Web a polymerase (enzyme) reflects/ copies one side of the dna that is the length of one gene. Web this activity can used to reinforce vocabulary and concepts regarding mendelian genetics. An expression of the genes that an organism has punnett square diagram that can be used to predict the genotype and phenotype combinations of a genetic cross multiple allele a gene that has more than two alleles; When genes are very close together on the same chromosome, crossing over still occurs, but the outcome (in terms of gamete types produced) is different. The topics included in the activity: Make a concept map that connects and describes the following terms: Web genetic engineering concept map answer key 1. Web 100% (47 ratings) transcribed image text: The process in which dna turns into protein.