Concept Map Of Central Dogma

PPT Central Dogma DNA RNA Protein PowerPoint Presentation, free

Concept Map Of Central Dogma. Missouri is divided into 933 municipalities that include cities, towns, and counties. Web discovering this sequence of events was a major milestone in molecular biology.

PPT Central Dogma DNA RNA Protein PowerPoint Presentation, free
PPT Central Dogma DNA RNA Protein PowerPoint Presentation, free

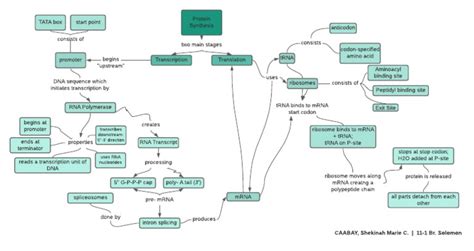
Web the fundamental theory of central dogma was developed by francis crick in 1958. Web free gladstone, missouri (mo) topo maps. It is often stated as dna makes rna, and rna makes. Missouri is divided into 933 municipalities that include cities, towns, and counties. Web science biology draw a concept map of the central dogma in order to summarize and connect the concepts. It is called the central dogma of molecular biology. Web map of missouri (mo) cities and towns | printable city maps. His version was a bit more global and included the notion that information does not. This is known as transcription. The two processes involved in.

The second step involves a change of code from nucleotide sequences to. It is often stated as dna makes rna, and rna makes. Web the central dogma of molecular biology explains the flow of genetic information, from dna to rna, to make a functional product, a protein. The second step involves a change of code from nucleotide sequences to. The two processes involved in. It is called the central dogma of molecular biology. Web science biology draw a concept map of the central dogma in order to summarize and connect the concepts. Web the first step of this central dogma is the synthesis of rna from dna. Web map of missouri (mo) cities and towns | printable city maps. Web free gladstone, missouri (mo) topo maps. Web discovering this sequence of events was a major milestone in molecular biology.