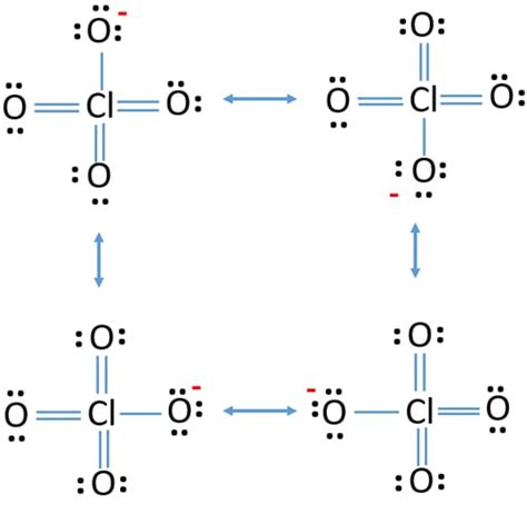
Clo4 - Resonance Structures

CHEM 1000 Lecture Notes Fall 2016, Lecture 12 Formal Charge

Clo4 - Resonance Structures. There are three different possible resonance structures from carbonate. We start with a valid lewis structure and then follow these general rules.

CHEM 1000 Lecture Notes Fall 2016, Lecture 12 Formal Charge
CHEM 1000 Lecture Notes Fall 2016, Lecture 12 Formal Charge

Four resonance structures can be. Slightly positive or even negative values point to unstable. A) indicate which one of these structures is not chemically possible. We start with a valid lewis structure and then follow these general rules. Calculate the total number of valence electrons. There are three different possible resonance structures from carbonate. Web finding out the formal charge of the central atom should tell you whether or not the element will follow the octet guideline, given that the element is in periods 3+. Web i think the best argument comes from resonance. High, positive resonance energy indicates increased stability; The actual structure is an average of these three.

Each carbon oxygen bond can be thought of as. We start with a valid lewis structure and then follow these general rules. Calculate the total number of valence electrons. Four resonance structures can be. The actual structure is an average of these three. Web finding out the formal charge of the central atom should tell you whether or not the element will follow the octet guideline, given that the element is in periods 3+. I also go over the formal charge, hybridization, shape, bond angle and re. Drawing perchlorate with three c l − o double bonds and the negative charge on the oxygen allows for three. Slightly positive or even negative values point to unstable. Web resonance resonance structures are used when a single lewis structure doesn't adequately describe the bonding in the molecule. Each carbon oxygen bond can be thought of as.