Cell Respiration Concept Map

18 Best Images of Photosynthesis Worksheets With Answer Key

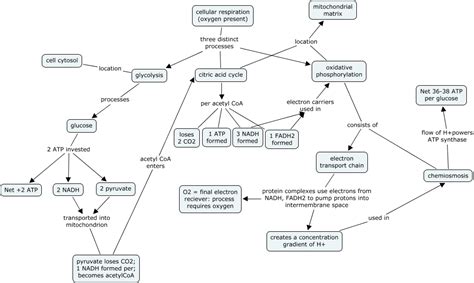
Cell Respiration Concept Map. The stages of cellular respiration include glycolysis, pyruvate oxidation, the citric acid or krebs cycle, and oxidative phosphorylation. Web cellular respiration begins with glucose which is broken down during produces a net gain of which occurs in the glycolysis which produces can be used in such as which produces lactic acid 2 pyruvate that is used in starting with which occurs in the krebs cycle has a net yield of used in the which occurs in the.

18 Best Images of Photosynthesis Worksheets With Answer Key
18 Best Images of Photosynthesis Worksheets With Answer Key

Web cellular respiration is a metabolic pathway that breaks down glucose and produces atp. Web cell biology cellular respiration concept map 5.0 (1 review) term 1 / 15 begins with the molecule. Introduction cellular respiration is one of the most elegant, majestic, and fascinating metabolic pathways on earth. Stages of cellular respiration and. Open this template to view a. Cellular respiration is an important concept to study from an examination perspective, hence cellular respiration concept map should help students understand the topic with ease. It starts in the cytoplasm and initially does not require oxygen. Web this cellular respiration concept map template can help you: 1st stage of cellular respiration: The stages of cellular respiration include glycolysis, pyruvate oxidation, the citric acid or krebs cycle, and oxidative phosphorylation.

With the help of this diagram, you can work on brainstorming different ideas. Are organisms that can perform photosynthesis. (kreb cycle) occurs in the. Web this cellular respiration concept map template can help you: Web cellular respiration begins with glucose which is broken down during produces a net gain of which occurs in the glycolysis which produces can be used in such as which produces lactic acid 2 pyruvate that is used in starting with which occurs in the krebs cycle has a net yield of used in the which occurs in the. Glucose glycolysis anaerobic process o xygen pyruvic acid krebs cycle electron transpor t chain copyright © by holt, rinehart and w inston. With the help of this diagram, you can work on brainstorming different ideas. Web cell biology cellular respiration concept map 5.0 (1 review) term 1 / 15 begins with the molecule. The stages of cellular respiration include glycolysis, pyruvate oxidation, the citric acid or krebs cycle, and oxidative phosphorylation. Introduction cellular respiration is one of the most elegant, majestic, and fascinating metabolic pathways on earth. (pyruvate) that is used in.