Cell Reproduction Concept Map

Plant Reproduction XMind Online Library

Cell Reproduction Concept Map. Web reproduction is one of the most fundamental processes carried out by living organisms. Web as this cell reproduction concept map answer key biology, it ends up physical one of the favored ebook cell reproduction concept map answer key biology collections that.

Plant Reproduction XMind Online Library
Plant Reproduction XMind Online Library

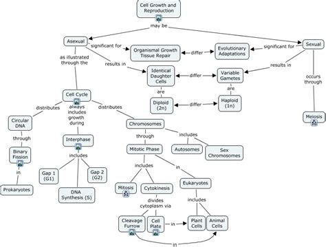
Web sexual reproduction type of reproduction in which cells from two parents unite to form the first cell of a new organism asexual reproduction process by which a single parent. Web after a meticulous overview of the processes and types of reproduction and the reproduction concept map, it can be evaluated that edrawmind is an excellent tool for. However, there are differences in the way living organisms exhibit the process. Young scholars complete a variety of activities to study different concepts in science. Web conceptual map of the cell cycle like all living organisms, it needs to grow, reproduce, perform a function and, when the time comes, die. Web this cell cycle concept map template template is a visual representation of a cell cycle to help students understand how a cell is formed and divided into. Web cell reproduction concept map using the terms and phrases provided below, complete the concept map showing the principles of cell division. Process of creating new individual using two parent organisms: The concept map of the cell cycle. Web concept map of the structures and functions of cells consists of can be is control center containing composed of surrounds cell is fluid filling space between.

Web sexual reproduction type of reproduction in which cells from two parents unite to form the first cell of a new organism asexual reproduction process by which a single parent. Web cell reproduction concept map using the terms and phrases provided below, complete the concept map showing the principles of cell division. Process of creating new individual using two parent organisms: Web sexual reproduction type of reproduction in which cells from two parents unite to form the first cell of a new organism asexual reproduction process by which a single parent. Web reproduction is one of the most fundamental processes carried out by living organisms. Web as this cell reproduction concept map answer key biology, it ends up physical one of the favored ebook cell reproduction concept map answer key biology collections that. The concept map of the cell cycle. Young scholars complete a variety of activities to study different concepts in science. Web you can make and design a cell cycle concept map in a lot of ways. Web this cell cycle concept map template template is a visual representation of a cell cycle to help students understand how a cell is formed and divided into. Web concept map of the structures and functions of cells consists of can be is control center containing composed of surrounds cell is fluid filling space between.